亲爱的毕业生同学们:
大家好!时光荏苒,岁月葱茏,又到一年毕业季,祝贺你们即将顺利完成学业,开启人生新航程!
@即将毕业的小伙伴 这篇一定要看!
《教育部办公厅关于建立高校毕业生毕业去向登记制度的通知》(教学厅〔2023〕5号)文件要求:教育部门建立高校毕业生毕业去向登记制度,作为高校为毕业生办理离校手续的必要环节。规范做好高校毕业生去向登记是落实取消就业报到证改革的新要求,是客观反映高校毕业生就业状况的基础工作,是毕业生办理户籍和档案转递接收的重要依据。

虽然各位同学即将毕业离校,但此项工作关系到同学们的切实利益,是毕业离校的必要手续,只有完成了毕业去向登记和确认,同学们的档案才能在各地档案接收部门顺利进行转递托管。
请全体毕业生务必熟读指引、细心操作,请按照以下步骤进行。
6月11日前,每位毕业生需在“中国科大就业服务平台”微信小程序中完成毕业去向登记等。
【登记要点】:小程序“登记”菜单中,逐步完成生源信息登记、毕业去向登记、联系方式登记、档案转寄登记。

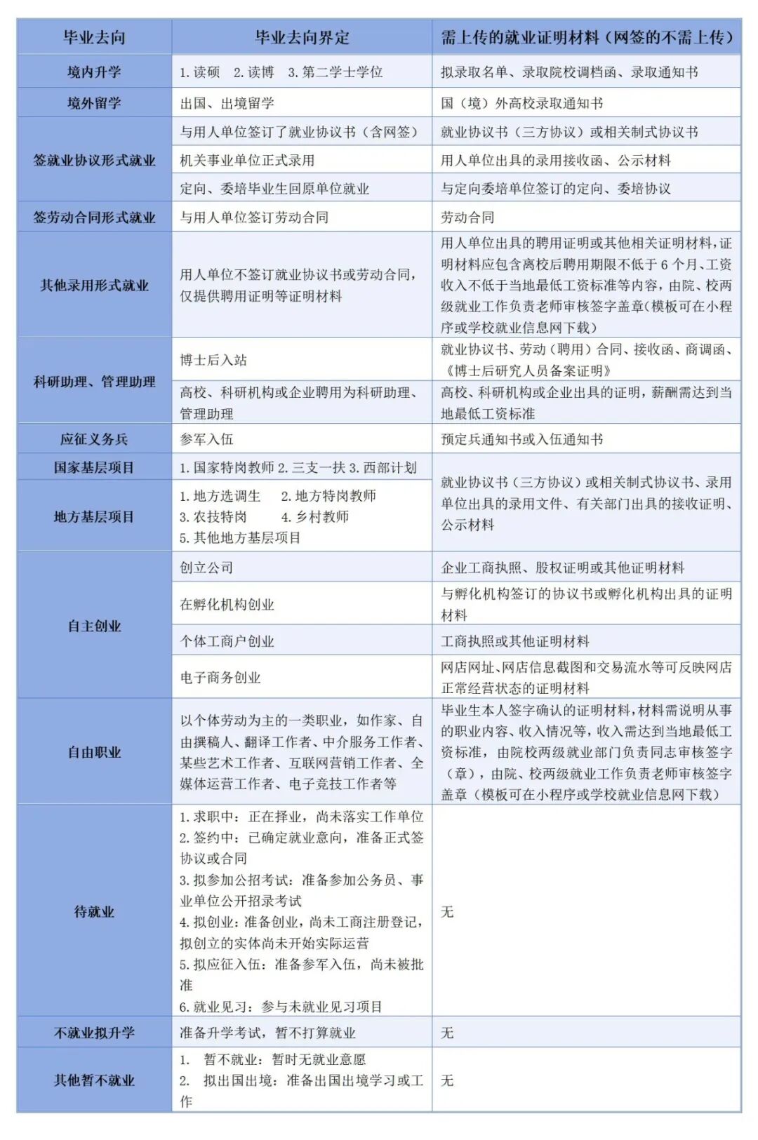
【登记指引】:教育部今年制定了新的毕业去向类别及界定,请毕业生根据附件1《毕业去向类别及登记说明》,完整、准确、规范填写。
第二步:去向登记确认
6月14日前,每位毕业生需在“国家大学生就业服务平台”微信公众号进行去向登记确认。
【确认要点】:先进行“去向登记确认”(必须操作),再进行“核验授权”(根据实际需要)。如信息有误,需要返回第一步,在“中国科大就业服务平台”微信小程序中完成相关信息登记。
【去向登记及确认注意事项】
1.已通过“中国科大就业服务平台”微信小程序完成就业协议网签的等于已完成毕业去向登记环节。确认相关信息无误后直接进行第二步操作。
2.完成去向登记后,若毕业去向或档案转寄地址有变更,须重新进行第一步和第二步的登记及确认,应在8月31日前及时进行更新。查询核验服务时间截止到毕业生的毕业时间加六个月。
3.在规定时间内未完成去向登记和确认的均按未落实毕业去向统计。
同学们最关心的毕业生档案
【档案转去哪儿】:
按照《中共中央组织部 人力资源社会保障部 教育部 公安部 国务院国资委关于做好取消普通高等学校毕业生就业报到证有关衔接工作的通知》(人社部发〔2023〕26号)文件要求,结合我校实际情况:
1.到机关、国有企事业单位就业或定向招生就业的,转递至就业单位或定向单位;
2.到非公单位就业、灵活就业及自主创业的,转递至就业创业地或户籍地公共就业人才服务机构,其中转递至就业创业地的,应提供相关就业创业信息;
3.暂未就业的,可根据本人意愿转递至户籍地公共就业人才服务机构;
4.出国(境)的,转递至户籍地公共就业人才服务机构;
5.国内升学的,转递至录取学校。
相关部门联系方式
就业管理:招生就业处就业办公室 0551-63602554 东区老图书馆113室
档案管理:
研究生:研究生院档案室 0551-63606594 西区图书馆15楼
本科生:学工部处学生事务管理办公室 0551-63606080 东区老图书馆408室
户籍管理:保卫处户籍管理科 0551-63602311 东区学生服务中心410室
附件1 毕业去向类别及登记说明

